Get fluent.
Fast.

Chris portrait
About

Who am I?

My name is Chris. I’m an Australian who’s been living in Latin America for about a decade. My spoken Spanish is at a C2, near-native level.

Currently, I teach Spanish online full-time. If you’re looking for a Spanish teacher right now, book a lesson to get started.

Everything listed here is a work in progress. Just like language, the work is never done. I work on things as they interest me. If you would like to request something specific, please write to me directly and I’ll see if I can make it happen.

Offer

What do I offer?

My core program is my 100 hour course on Spanish grammar.

The program contains over 11,500 speaking prompts which force you to speak using correct, complex Spanish. The fastest student to complete the program took 40 hours.

I wrote the program to my past self as if I were starting from zero.

I will shortly be building mini-courses on important topics which will appear below once they are ready.

Our lessons take place over Zoom/Google Meet.

You can schedule them by clicking on the booking links here on the website. Alternatively, if you prefer lessons on short notice, feel free to message me on Instagram or my personal Whatsapp. If I’m available, I’ll jump online to give you a lesson.

Lessons cost $35USD per hour, and if my prices do increase, you’ll continue at the rate you started with.

Start here
Book a One Hour Lesson for $35 USD
Book Now
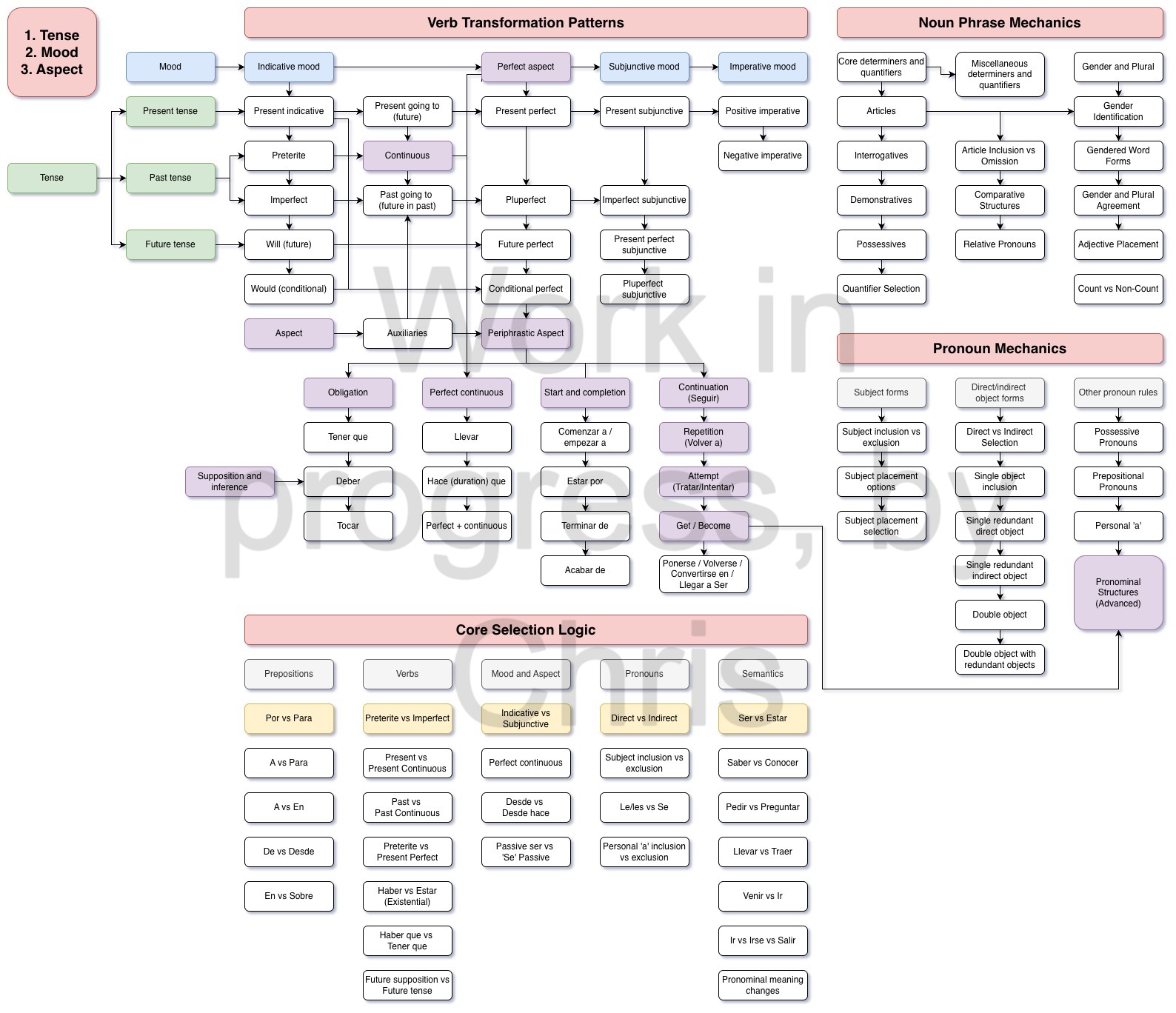
Roadmap

Skills Roadmap

This section is the skill roadmap. It’s a work in progress. I’ll update it as I feel like it.

The goal is to help you map out the skills you’ll need to develop in order to speak Spanish well. Over time, I’ll make it interactive with links to resources.

Spanish learning skills roadmap